
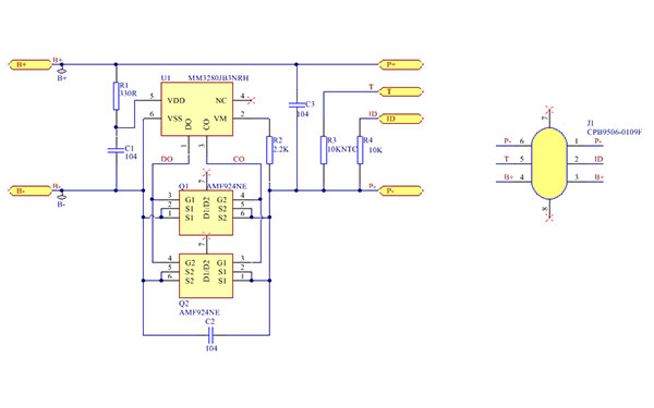
2.關鍵元件清單PCB Parts lis
| 物料名稱 | 規格參數 | 封裝方式 | 用量/PCS | 貼片位置 |
| PCB | 58*30.2*0.8mm 純軟板+補強 黃油白字沉金 1OZ ROHS | 1 | ||
| IC | MM3280JB3 | SOT-23-6 | 1 | U1 |
| MOS | AMF924NE | DFN 2*5 | 2 | Q1 Q2 |
| 連接器 | CPB9506-0109F | 1 | J1 | |
| NTC | 10KΩ±1% | 0603 | 1 | R3 |

4.尺寸dimensions (unit: mm)

5.技術參數Technical Parmeter
| 項 目 | 規 格 描 述 | 參 數 |
| 產品型號 | 1S-3912V1-D500001 | 1S-4.5A工作電流 |
| 電壓 | 充電電壓 | 4.35V |
| 電流 | 最大持續充電電流 | 4.5A |
| 最大持續放電電流 | 4.5A | |
| 靜態電流(自耗電) | ≤6μA | |
| 過充保護 | 過充檢測電壓 | 4.375±0.025V |
| 過充檢測延時時間 | 0.8S—1.2S | |
| 過充恢復電壓 | 4.275±0.080V | |
| 過放保護 | 過放檢測電壓 | 2.80±0.05V |
| 過放檢測延時時間 | 76.8mS—115.2mS | |
| 過放恢復電壓 | 3.00±0.10V | |
| 過流保護 | 過流檢測電壓 | 0.17±0.020V |
| 過流檢測電流 | 12-20A | |
| 過流檢測延時時間 | 9.6ms—14.4ms | |
| 過流恢復條件 | 斷開負載充電激活 | |
| 短路保護 | 短路檢測條件 | 外部短路環路阻值小于0.1歐 |
| 短路保護檢測延時時間 | 210-420us | |
| 短路保護回復條件 | 斷開負載/充電激活 | |
| 均衡 | 單節電芯均衡電壓 | / |
| 單節電芯均衡電流 | / | |
| 主板內阻 | 主板工作時導通內阻 | ≤60mΩ |
| 溫度保護 | 溫度開關 | / |
| NTC (10KNTC B=3380) | 10K 1% B=3380 順絡 | |
| 工作溫度 | 工作溫度 | -40~+85℃ |
| 儲存溫度 | 儲存溫度 | -40~+125℃ |
| PCBA尺寸 | 58*30.2*2.8mm | |
| 排線 | PIN 長 MM | / |
| 主IC方案 |
MM3280JB3+AMF924NE*2+10K NTC+連接器 |

